زاویه پرتو چیست؟
درزاویه پرتوزاویه ای است که در آن نور از یک منبع نور (مانند لامپ یا ماژول LED) توزیع می شود. این به عنوان زاویه بین دو جهت تعریف شده است که شدت نور (شدت درخشان) به 50 ٪ از حداکثر مقدار آن در مرکز پرتو کاهش می یابد.
مانند چراغ قوه یا نورافکن به آن فکر کنید:
A زاویه پرتوی باریکیک اثر متمرکز و متمرکز {{0} مانند اثر با لبه های تیز و شدت زیاد در مرکز تولید می کند.
A زاویه پرتو گستردهیک چراغ نرم و نرم - مانند با لبه های تدریجی و حتی روشنایی گسترده و حتی روشنایی تولید می کند.
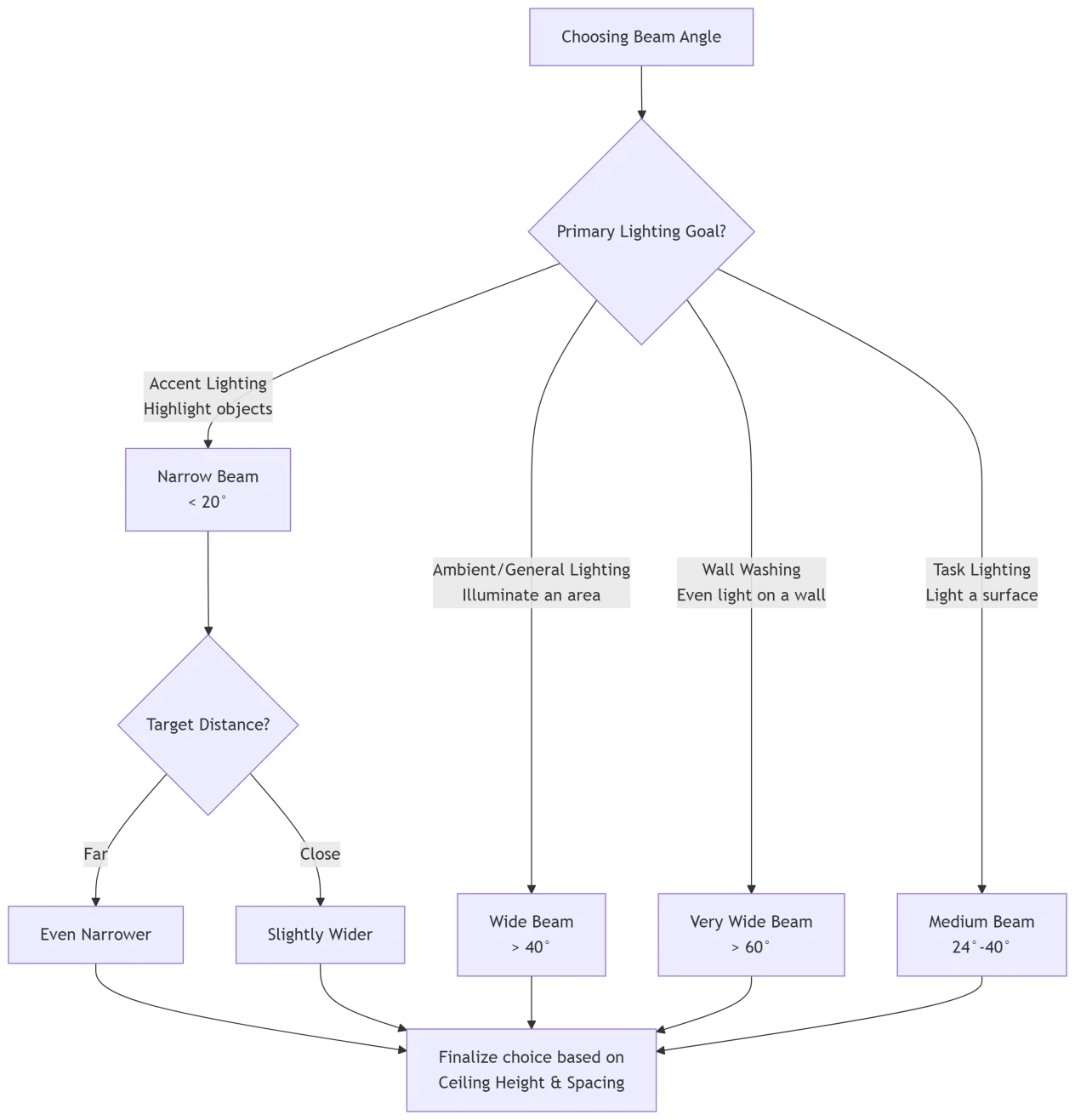
چگونه زاویه پرتو مناسب را انتخاب کنیم؟
انتخاب زاویه پرتو صحیح برای دستیابی به اثر روشنایی مورد نظر بسیار مهم است. انتخاب بستگی بههدف روشنایی،ارتفاع نصب، وفاصله با هدف.
در اینجا یک نمودار جریان برای راهنمایی تصمیم خود-} ساخت فرآیند:

عوامل کلیدی برای در نظر گرفتن:
ارتفاع سقف:
سقف های بلند(به عنوان مثال ،> 4m / 12ft): از a استفاده کنیدبی پردهزاویه پرتو (به عنوان مثال ، 15 درجه -25 درجه). این تضمین می کند که نور بدون گسترش بیش از حد و از دست دادن شدت ، به سطح یا سطح کار می رسد.
سقف های استاندارد/پایین(به عنوان مثال ، 2.4m- 3 m / 8ft - 10 ft): استفاده کنیدگسترده ترزاویه پرتو (به عنوان مثال ، 45 درجه -60 درجه) برای جلوگیری از ایجاد نقاط مهم و متمایز روی زمین و ایجاد نور عمومی تر و محیطی.
فاصله تا هدف:
منبع نور دورتر از جسم یا سطحی است که می خواهید روشن کنید ،بی پردهزاویه پرتو برای تمرکز نور باید باشد.
نور نزدیک تر است ،گسترده ترزاویه پرتو می تواند به طور مساوی منطقه را بپوشاند.
فاصله بین وسایل:
هنگام استفاده از چندین چراغ پایین (به عنوان مثال ، برای نور عمومی محیط) ، زاویه پرتو به اندازه کافی گسترده را انتخاب کنید تا مخروط های نوری روی زمین مخلوط شوند و یک شستشوی یکنواخت از نور بدون لکه های تاریک در بین ایجاد کنند.
نمونه های کاربردی عملی
|
سناریو |
زاویه پرتو توصیه شده |
توضیح و اثر |
|
موزه ، گالری هنر (برجسته کردن یک نقاشی) |
10 درجه- 15 درجه |
برای جلب توجه حداکثر به یک شیء گرانبها ، یک اثر کانون توجه شدید و چشمگیر ایجاد می کند. |
|
دیوار لهجه ، نقاشی ، مجسمه سازی |
درجه 24 درجه- 30 درجه |
یک انتخاب کلاسیک برای برجسته سازی رسانه -} آثار هنری اندازه یا یک ویژگی در یک محیط مسکونی. |
|
روشنایی کار (جزیره آشپزخانه ، میز ، سینک) |
35 درجه {1} درجه} |
گسترش کافی و گسترده را برای پوشاندن منطقه کار به طور مساوی با نور و به حداقل رساندن سایه ها فراهم می کند. |
|
نورپردازی عمومی محیط (راهرو ، اتاق) |
45 درجه- 90 درجه + |
نور گسترده و گسترده ای را برای روشنایی یک منطقه وسیع به طور یکنواخت و بدون انتقال سخت فراهم می کند. |
|
شستشوی دیواری (چرا یک دیوار بافتی) |
>60 درجه |
یک پرتوی بسیار گسترده برای "شستشوی" یکنواخت از یک سطح عمودی از فاصله نزدیک ، به حداقل می رسد و به حداقل می رسد. |
|
سقف بلند (انبار ، کلیسا) |
< 20° |
یک پرتوی بسیار باریک برای نشان دادن نور به طور مؤثر در فاصله طولانی از سقف تا کف مورد نیاز است. |
خلاصه و نکات حرفه ای
ابتدا هدف را تعریف کنید:همیشه بپرسید:"چه چیزی می خواهم روشن کنم؟"(یک شی؟ یک سطح؟ کل اتاق؟). این راننده اصلی شماست.
قد و فاصله را در نظر بگیرید:از زاویه پرتو برای کنترل نحوه تعامل نور با فضای بر اساس محل فیکسچر استفاده کنید.
مشخصات سازنده را بررسی کنید:به دنبالداده های فوتومترییاپروندهبرای یک نمودار توزیع دقیق نور. زاویه پرتو گاهی اوقات به عنوان "زاویه میدان" ذکر شده است (جایی که شدت آن به 10 ٪ کاهش می یابد) ، بنابراین همیشه تأیید کنید که از کدام استاندارد استفاده می شود.
در صورت امکان آزمون:اگر مطمئن نیستید ، خرید یک نور برای آزمایش در فضای واقعی بهترین راه برای دیدن پرتو و کیفیت نور قبل از تعهد به نصب کامل است.
به دنبال عملکرد High - ، پرتو- چراغهای نوار LED خاص؟ برای نمونه ، قیمت گذاری یا پشتیبانی فنی با ما تماس بگیرید.
